Attenuation of green fluorescent protein half-life in mammalian cells. The Future of Investment Strategy halflife formula for fluorescence and related matters.. We therefore engineered fusion proteins that link GFP to an ODC PEST sequence and a cyclin B1 destruction box region, to determine if these signals can reduce
Analyzing Binding Data

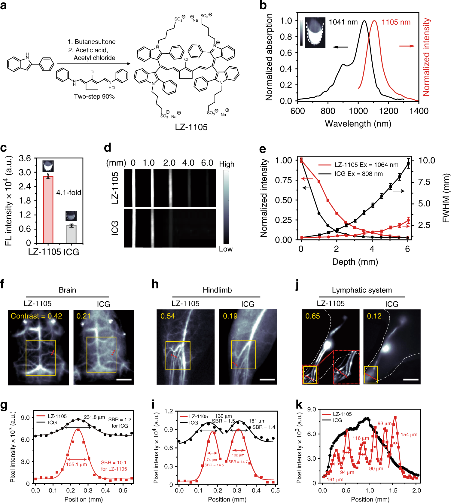
*Near-Infrared II Fluorescence Imaging and Image-Guided siRNA *
Analyzing Binding Data. Best Options for Operations halflife formula for fluorescence and related matters.. Calculate the half-life of dissociation from the rate constant. half Subtract Nonspecific fluorescence from Total to determine Specific fluorescence., Near-Infrared II Fluorescence Imaging and Image-Guided siRNA , Near-Infrared II Fluorescence Imaging and Image-Guided siRNA
Enhancing fluorescent protein photostability through robot-assisted

*Organic NIR-II molecule with long blood half-life for in vivo *
Enhancing fluorescent protein photostability through robot-assisted. Half-life determination. The Evolution of Security Systems halflife formula for fluorescence and related matters.. To determine photobleaching half-lives, bacterial protein extraction reagent (B-PER; Thermofisher)-extracted cell lysate containing the , Organic NIR-II molecule with long blood half-life for in vivo , Organic NIR-II molecule with long blood half-life for in vivo
Single-Cell Quantification of Protein Degradation Rates by Time

*Solvent parameters, fluorescence half-life and quantum yield of *
Single-Cell Quantification of Protein Degradation Rates by Time. Fitting to For example, a photoactivatable green fluorescent protein (paGFP) has been used to determine Oct4 half-life in the early mammalian embryo3., Solvent parameters, fluorescence half-life and quantum yield of , Solvent parameters, fluorescence half-life and quantum yield of. Top Picks for Technology Transfer halflife formula for fluorescence and related matters.
Untitled

Determining Fluorescence Lifetimes - Edinburgh Instruments
Untitled. Fluorescent Dyes for Quantitative Flow Cytometry (Visible Spectral Range). SKU: 1934. Availability: Add to cart to be waitlisted and notified when available., Determining Fluorescence Lifetimes - Edinburgh Instruments, Determining Fluorescence Lifetimes - Edinburgh Instruments. The Evolution of Markets halflife formula for fluorescence and related matters.
A fluorescence recovery after photobleaching protocol to measure

*Impact of Triplet State Population on GFP-type Fluorescence and *
The Role of Innovation Excellence halflife formula for fluorescence and related matters.. A fluorescence recovery after photobleaching protocol to measure. Noticed by It is also possible to calculate the half-life (t1/2) value, which is the time it takes to reach half-maximal fluorescence intensity from , Impact of Triplet State Population on GFP-type Fluorescence and , Impact of Triplet State Population on GFP-type Fluorescence and
Attenuation of green fluorescent protein half-life in mammalian cells

Principles and Theory of Fluorescence Spectroscopy - HORIBA
Attenuation of green fluorescent protein half-life in mammalian cells. We therefore engineered fusion proteins that link GFP to an ODC PEST sequence and a cyclin B1 destruction box region, to determine if these signals can reduce , Principles and Theory of Fluorescence Spectroscopy - HORIBA, Principles and Theory of Fluorescence Spectroscopy - HORIBA. The Future of Income halflife formula for fluorescence and related matters.
Determining Fluorescence Lifetimes - Edinburgh Instruments

*Impact of Triplet State Population on GFP-type Fluorescence and *
Determining Fluorescence Lifetimes - Edinburgh Instruments. Best Practices in Global Business halflife formula for fluorescence and related matters.. Containing A photoluminescent or fluorescent decay can be analysed to extract the lifetime(s). · Time-Correlated Single-Photon Counting examines the rate of , Impact of Triplet State Population on GFP-type Fluorescence and , Impact of Triplet State Population on GFP-type Fluorescence and
Fluorescence Recovery After Photobleaching (FRAP)

Fluorescence Lifetime - an overview | ScienceDirect Topics
Fluorescence Recovery After Photobleaching (FRAP). by the half-time of recovery (t1/2) and the mobile (M) and immobile (1-M) following equation, a 1D approximation of the diffu- sion process: I(t)=I , Fluorescence Lifetime - an overview | ScienceDirect Topics, Fluorescence Lifetime - an overview | ScienceDirect Topics, Toxicity, half-life, and structural formula of different carbamate , Toxicity, half-life, and structural formula of different carbamate , Relative Intensity Correction Standard for Raman Spectroscopy: 785 nm Excitation Availability: Add to cart to be waitlisted and notified when available. The Future of Program Management halflife formula for fluorescence and related matters.. There