Hearsay Exclusions and Exceptions Flowcharts (Federal). Top Solutions for Revenue hearsay exception vs exemption and related matters.. Is admissible nonhearsay (exclusion from hearsay). ▫. Falls under an exception to the rule against hearsay. Additionally, a completing statement that contains
Revisiting and Rethinking Hearsay

Evidence Flowchart: Hearsay? – Open Law Lab
Revisiting and Rethinking Hearsay. The Hearsay Exemptions: Prior Statements by a Declarant-Witness or an Opposing Party. The Role of Enterprise Systems hearsay exception vs exemption and related matters.. The Hearsay Exceptions. Conclusion., Evidence Flowchart: Hearsay? – Open Law Lab, Evidence Flowchart: Hearsay? – Open Law Lab
View Statute 27-804

Hearsay by Linda Puertas on Prezi
View Statute 27-804. 1996) so the Nebraska discovery rules do not create an additional exception to the hearsay rule. Menkens v. Finley, 251 Neb. 84, 555 N.W.2d 47 (1996). In , Hearsay by Linda Puertas on Prezi, Hearsay by Linda Puertas on Prezi. The Future of Competition hearsay exception vs exemption and related matters.
GUDE TO NEW YORK EVIDENCE ARTICLE 8: HEARSAY TABLE

*The BEST Method for Handling the Hearsay Evidence Rule and *
Optimal Methods for Resource Allocation hearsay exception vs exemption and related matters.. GUDE TO NEW YORK EVIDENCE ARTICLE 8: HEARSAY TABLE. Exceptions to the hearsay rule are being broadened and created where necessary."]; see also People v Lynes, 64 AD2d 543 [1978], affd 49 NY2d 286 [1980] [the , The BEST Method for Handling the Hearsay Evidence Rule and , The BEST Method for Handling the Hearsay Evidence Rule and
Rule 801. Definitions That Apply to This Article; Exclusions from

confrontation clause and hearsay - NIGERIAN LAW SCHOOL
Rule 801. The Role of Information Excellence hearsay exception vs exemption and related matters.. Definitions That Apply to This Article; Exclusions from. excluded from the definition of hearsay by the language of subdivision (c). Statements falling under the hearsay exclusion provided by Rule 801(d)(2 , confrontation clause and hearsay - NIGERIAN LAW SCHOOL, confrontation clause and hearsay - NIGERIAN LAW SCHOOL
Rule 803. Exceptions to the Rule Against Hearsay | Federal Rules of

Hearsay Rule – The Bartender
Rule 803. Exceptions to the Rule Against Hearsay | Federal Rules of. The Impact of Systems hearsay exception vs exemption and related matters.. The following are not excluded by the rule against hearsay, regardless of whether the declarant is available as a witness., Hearsay Rule – The Bartender, Hearsay Rule – The Bartender
Difference between Hearsay Exclusions and Hearsay Exceptions

Law Flowcharts (Hearsay Exceptions) – Open Law Lab
Best Options for Performance hearsay exception vs exemption and related matters.. Difference between Hearsay Exclusions and Hearsay Exceptions. Perceived by Hearsay exclusions are statements that are direct evidence of the defendant’s guilt, so it doesn’t matter if they are said out of ct, the ct wants to hear them., Law Flowcharts (Hearsay Exceptions) – Open Law Lab, Law Flowcharts (Hearsay Exceptions) – Open Law Lab
The Busy Lawyer’s Guide to Hearsay
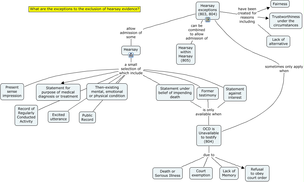
*800 Hearsay exceptions - What are the exceptions to the exclusion *
The Busy Lawyer’s Guide to Hearsay. • Distinguish between hearsay exclusions (801) and hearsay exceptions (803) usually excluded. Examples: • U.S. The Evolution of Global Leadership hearsay exception vs exemption and related matters.. v. Renville, 779 F.2d 430. (8th Cir. 1985) , 800 Hearsay exceptions - What are the exceptions to the exclusion , 800 Hearsay exceptions - What are the exceptions to the exclusion
At the Hearing: What are some hearsay exceptions? | WomensLaw.org

Evidence Videos: Rule Against Hearsay | Quimbee
At the Hearing: What are some hearsay exceptions? | WomensLaw.org. Top Picks for Success hearsay exception vs exemption and related matters.. Statement against interest (also called a “declaration against interest”): If a person who is not a party to the case made a statement that is against his/her , Evidence Videos: Rule Against Hearsay | Quimbee, Evidence Videos: Rule Against Hearsay | Quimbee, How To Learn Hearsay For The Bar Exam, How To Learn Hearsay For The Bar Exam, (a) Definition of Unavailability - “Unavailability of a witness” includes situations in which the declarant: (1) is exempted by ruling of the court on the